
活动作品
本网讯(文/克迎迎 金雨芯 林思珂 图/金雨芯)为弘扬中华优秀传统文化,坚定文化自信,激发17k小说
学子诵读优秀经典红色诗词的兴趣,17k小说
于2023年4月23日至4月28日举办“传承红色基因,不忘赤子之心”诗词创作云端征集活动。
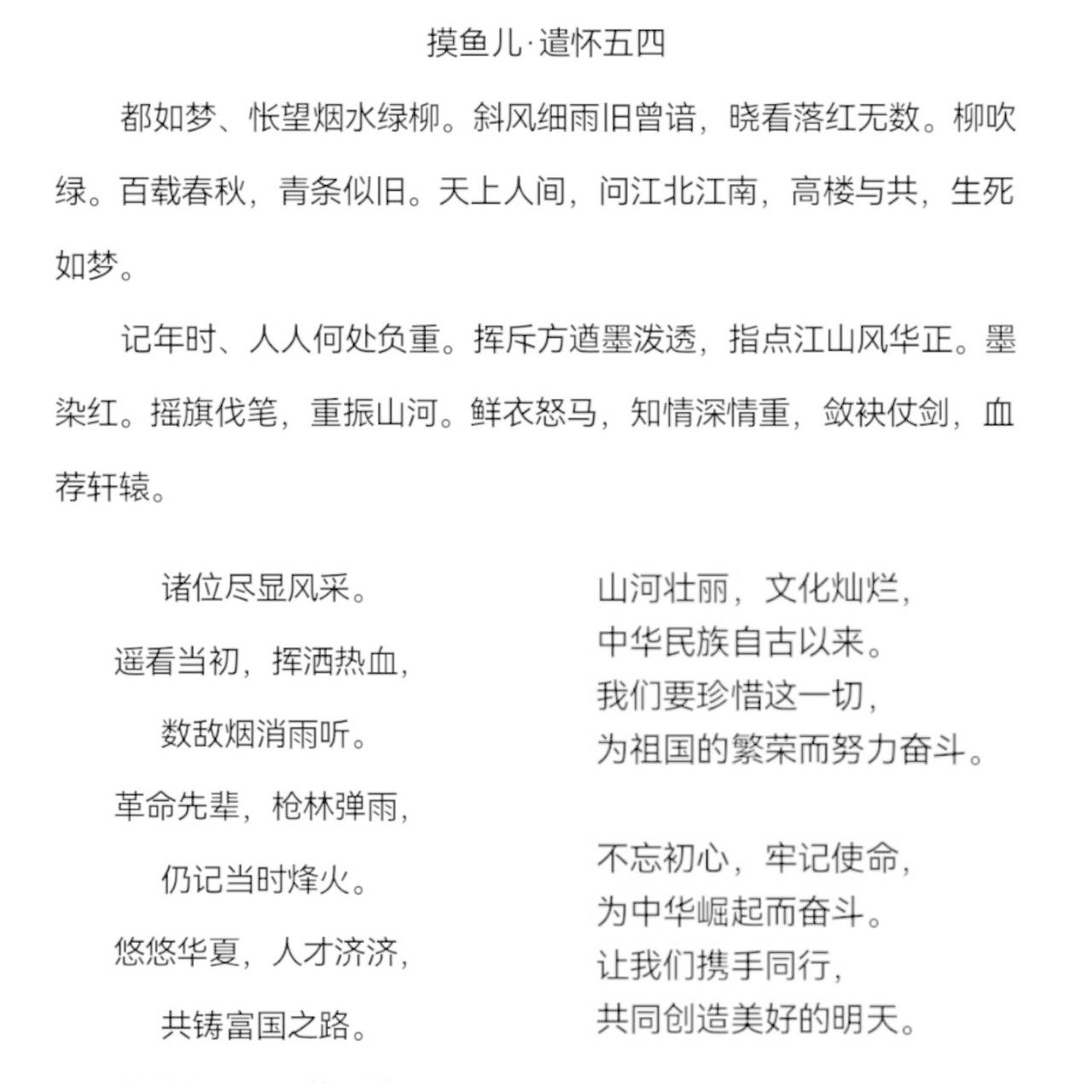
本次活动以爱国主义精神为主题,通过前期的学习积累和大家学习党的二十大精神的感悟进行原创诗词创作。活动一经发出,同学们纷纷报名参加并提交作品,大家从不同层面、角度切入主题,上交的近百份作品中,同学们用或华丽或质朴的语言从不同的角度表达自己对祖国的热爱,对党的信仰。其中,2021级药学本科班王建遵同学的作品文字优美,感情充沛,通过忆往昔、看今朝、向未来等层面,表达自己对革命烈士的尊敬、对党的领导的坚定,以及对锦绣未来的期望,展现了书院学子树立崇高理想、牢记责任使命、奋勇争先向前的决心。
本次活动通过诗词创造的形式不仅帮助同学们厚植了家国情怀,也激励大家奋发图强,以昂扬的姿态投入实现中华民族伟大复兴的事业中。
(编辑 姚湘;审核 李京华)